微信掃描二維碼,點擊右上角 ··· 按鈕
轉發給朋友或分享到朋友圈
顯微成像·洞察微觀之美
Microscopic imaging, insight into the beauty of micro
文獻分享│帕金森治療新曙光!“免疫隱形 + 安全開關” 細胞移植物,破解細胞治療兩大難題
發布時間:2026-04-10
訪問量:341

本文配圖均來源于:Chiara Pavan 等. A cloaked human stem-cell-derived neural graft capable of functional integration and immune evasion in rodent models. Cell Stem Cell, 2025, 32 (5): 710-726.e8. DOI: 10.1016/j.stem.2025.03.008
細胞治療是當前生物醫藥領域最具顛覆性的治療策略之一,其核心價值在于突破了傳統藥物 “對癥治療” 的局限,通過 “細胞替代、修復或增強機體功能” 實現對疾病的 “病因性干預”—— 不僅能攻克腫瘤、神經退行性疾病等難治性疾病的治療瓶頸,更有望推動醫學從 “疾病治療” 向 “組織再生、功能重建” 升級,是未來精準醫療與再生醫學的核心支柱。
細胞治療主要覆蓋三大核心領域:
1.腫瘤治療:如 CAR-T 細胞療法已獲批用于血液瘤(如淋巴瘤、白血?。?,解決傳統放化療難以根治的難題;
2.神經退行性疾病:帕金森病、阿爾茨海默病等依賴 “神經元替代”,細胞治療是唯一可能逆轉病理的方向;
3.組織器官修復:如干細胞治療心肌梗死、糖尿病足等,通過細胞分化 / 旁分泌功能修復受損組織。
而在全球疾病負擔與醫學研究領域,神經性疾病是一類高發病率、高致殘率、高社會成本的重大疾病,僅帕金森病全球患者超千萬,且隨人口老齡化呈快速增長趨勢。而細胞療法治療帕金森病等神經疾病時,異體細胞移植易引發免疫排斥,長期使用免疫抑制劑會帶來嚴重副作用,且存在致瘤風險。
A cloaked human stem-cell-derived neural graft capable of functional integration and immune evasion in rodent models,開發了一種hPSC系(稱為H1-FS-8IM),首次實現人干細胞神經移植物在嚙齒類模型中兼具免疫逃逸、功能整合與可控安全,成為適用于帕金森細胞療法的可行產品。

H1-FS-8IM 細胞系的體外功能
驗證與體內帕金森治療研究流程


圖1:H1-FS-8IM隱形細胞系的
構建及神經分化能力的驗證
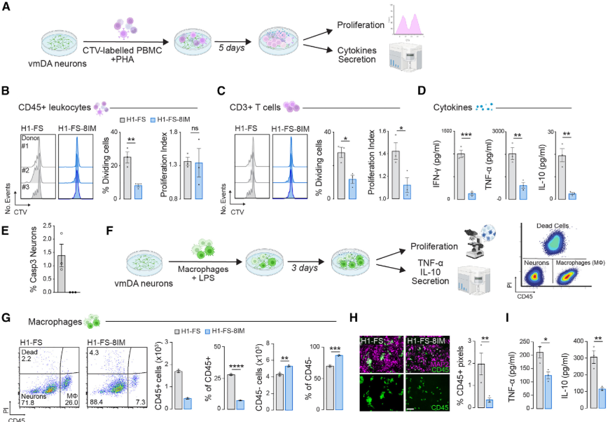
本研究模擬胎盤和癌細胞的免疫逃逸機制,分兩輪用不同轉座子系統將 8 種免疫調節基因(PDL1、CD200、CD47、HLAG、FASLG、SERPINB9、CCL21、MFGE8)轉入 H1 人多能干細胞(hPSC):
第一輪用 PiggyBac 轉座子插入 4 個基因并經嘌呤霉素篩選;第二輪用 SleepingBeauty 轉座子插入剩余 4 個基因并帶熒光報告基因,構建 H1FS8IM 細胞系,引入 HSVTK 自殺基因(與 CDK1 轉錄關聯)。通過qPCR、免疫熒光實驗等驗證H1-FS-8IM 細胞經基因編輯后其多能性、三胚層分化能力無顯著變化,是具備正常分化潛能的多能干細胞(圖1)。


圖2:免疫細胞共培養測試H1-FS-8IM
逃避免疫細胞檢測的能力
初步為了確認H1-FS-8IM的免疫逃避能力,將H1-FS和H1-FS-8IM與免疫細胞:PBMCs、巨噬細胞、NK細胞共培養,細胞流式顯示:
H1-FS-8IM 組的 CD45 + 細胞數量、增殖指數顯著低于H1-FS 組,說明其能抑制白細胞的活化增殖,H1-FS-8IM 組的 CD3 + 細胞數量、增殖指數遠低于H1-FS 組,證明其可有效抑制 T 細胞的活化,H1-FS-8IM 組的促炎因子(IFN-γ、TNF-α)水平顯著降低,說明其能減少免疫炎癥反應;
以及通過免疫熒光實驗(圖2H-L)進行定量統計:神經元(品紅)無差異,但H1-FS-8IM中CD45+巨噬細胞(綠色)較H1-FS共培養減少,證明H1-FS-8I在體外表現出能夠逃避多種參與移植物排斥的免疫細胞群的能力(圖2)。

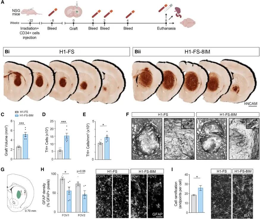
圖3:植入H1-FS-8IM 或hPSC的NSG小鼠模型
為了證明H1-FS-8IM能夠規避免疫檢測,研究人員首先構建了NSG 小鼠,NSG小鼠是一種重度免疫缺陷小鼠,向NSG小鼠體內移植人CD34+造血干細胞,可重建人的免疫系統,再向該小鼠中注射H1-FS-8IM 或hPSC,構建小鼠模型。通過免疫組織化學染色顯示:
H1-FS-8IM 組(Bii)與H1-FS 組(Bi)相比,hNCAM 陽性區域(人源神經細胞黏附分子,用于特異性標記移植的人源神經元)持續存在,證明免疫隱形改造使移植物在體內長期存活;
通過移植物核心定量指標顯示(圖3C-E),H1-FS-8IM 組移植物體積顯著大于 H1-FS 組,證明其存活能力更強,H1-FS-8IM 組移植物形態規則,神經元分布均勻,證明其體內微環境更穩定的;
TH?細胞數量顯著更多,說明其定向分化功能未受免疫改造影響;且H1-FS-8IM 組的 GFAP 密度顯著更低,說明其引發的炎癥反應更弱(圖3H);H1-FS-8IM 組的神經元軸突投射數量更多,證明其能更好地與宿主神經環路實現功能性整合(圖3I)。
核心結論:H1-FS-8IM 神經移植物在體內可長期存活、高效分化為多巴胺能神經元,同時減少炎癥反應并實現功能整合,驗證了其作為細胞治療產品的體內有效性。

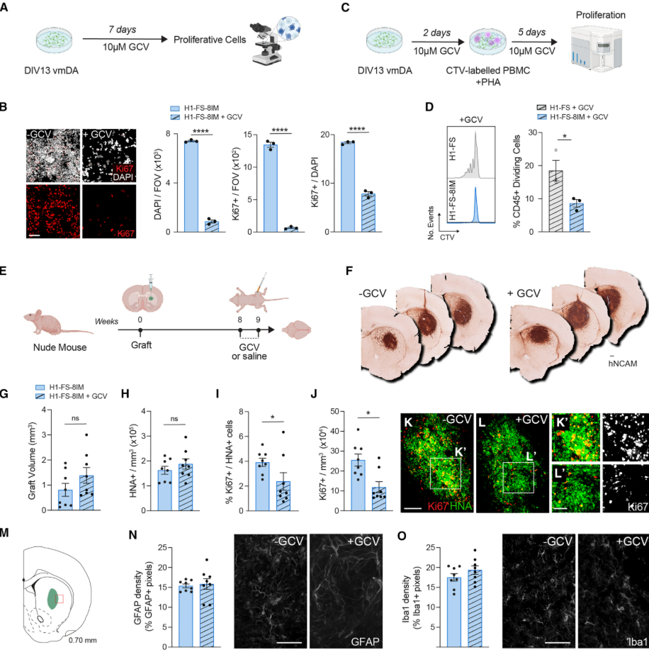
圖4:HSV-TK/GCV 自殺基因系統的
體外安全性與體內精準清除驗證
針對免疫逃逸的主要擔憂之一就是會引發惡性腫瘤的風險,之前研究人員向 H1-FS-8IM 細胞中轉入了HSV-TK 基因,通過GCV(更昔洛韋)處理,可針對異常增殖的細胞啟動HSV-TK 自殺基因系統,精準識別增殖細胞并誘導其凋亡。
隨后研究人員利用GCV處理DIV13 vmDA 神經元及DIV13 vmDA 神經元與免疫細胞共培養體系,通過免疫熒光染色及細胞流式分析發現,H1-FS-8IM細胞中激活自殺系統的同時對其免疫逃逸作用沒有顯著影響(圖4A-D)。
以免疫缺陷裸鼠為模型,驗證更昔洛韋(GCV)對 H1-FS-8IM 神經移植物的安全管控作用:GCV 處理組的H1-FS-8IM 神經移植物在顯著清楚異常增殖細胞的同時,不損傷其包括移植物體積、移植物細胞密度、神經元分化狀態及體內微環境等正常功能(圖4E-O),為該細胞的臨床安全應用提供了體內證據。

圖5:H1-FS-8IM 移植物在帕金森
模型裸鼠中的長期存活與功能驗證
最后為了評估H1-FS-8IM細胞對帕金森疾病的實際效用,研究人員通過采用 6-OHDA 誘導裸鼠構建帕金森模型(損傷多巴胺能神經元),隨后移植 H1-FS 或 H1-FS-8IM 移植物,長期追蹤其治療效果。
結果顯示:在H1-FS和H1-FS-8IM衍生的神經移植物均顯示運動功能改善,旋轉不對稱在20周內完全逆轉(見圖 6C),未觀察到移植物大小、HNA細胞總數或細胞密度的顯著差異(見圖 6D–6F)。同樣,神經元計數(圖6G–6I)在兩個移植組之間也無差異。
核心結論:H1-FS-8IM 神經移植物在帕金森模型裸鼠中可長期存活、分化為多巴胺能神經元,并與宿主腦區實現功能整合,最終改善模型動物的運動功能,驗證了其作為帕金森細胞治療產品的潛力。
本文報道了一種免疫隱形功能與自殺基因系統的H1-FS-8IM 多巴胺能神經元移植物,突破了帕金森病細胞替代治療中“免疫排斥” 與 “安全性” 兩大瓶頸,通過早期治療前藥更昔洛韋(GCV),及時激活自殺開關,也可用于豐富移植物內早期出生的多巴胺神經元,同時防止后生非多巴胺細胞過度生長,從而使移植物組成更可預測,純度更高,從而預期功能性增強。
采用H1-FS-8IM系,不僅為帕金森病治療帶來新希望,未來,也可能適用于如中風、癲癇和亨廷頓舞蹈病等許多其他可行的神經疾病,為其提供新的治療思路。
免責聲明
本站無法鑒別所上傳圖片、字體或文字內容的版權,如無意中侵犯了哪個權利人的知識產權,請來信或來電告之,本站將立即予以刪除,謝謝。
微信掃描二維碼,點擊右上角 ··· 按鈕
轉發給朋友或分享到朋友圈